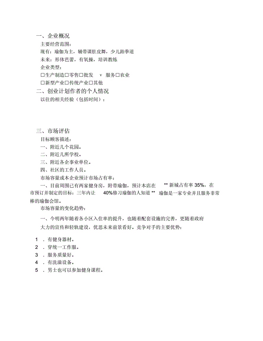
◎欢迎参与讨论,请在这里发表您的看法、交流您的观点。
创业资讯门户网站
1、创业计划书的内容 一般来说,在创业计划书中应该包括创业的种类资金规划及基金来源资金总额的分配比例阶段目标财务预估行销策略可能风险评估创业的动机股东名册预定员工人数具体内容一般包括以下十一个方面 一封面。
2、想要创业,建议您选择一个合适的创业项目,看自身是否具备相关项目的资质,找对项目之后脚踏实地努力当然创业过程中的资金也是需要考虑的问题,如果您启动资金有限,可以通过小额贷款的方式来解决推荐使用有钱花,有钱花是度。
3、一般来说,市场分析的相关页面会在商业计划书的比较前面的部分,毕竟这是一个创业项目之所以成立的前提条件然而,能把这一部分内容写好的商业计划书却是凤毛麟角创业者所做的融资商业计划书中关于市场分析的部分,常常犯有如下错误。
4、为了确保创业计划书能“击中目标”,创业者应做到以下几点 1关注产品 在创业计划书中,应提供所有与企业的产品或服务有关的细节,包括企业所实施的所有调查这些问题包括产品正处于什么样的发展阶段?它的独特性怎样?企业分销产品的方法。
5、一个好的计划书必须写好以下几点内容1执行总结2 项目背景和概述3市场调查和分析4创业项目的可行性,包括怎么与别人竞争5大体的进度和安排6关键的风险问题和假定7 管理团队 8 公司资金管理。

6、可以这样说,创业计划书首先是把计划中要创立的企业推销给了创业者自己 其次,创业计划书还能帮助把计划中的风险企业推销给风险投资家,公司创业计划书的主要目的之一就是为了筹集资金因此,创业计划书必须要说明 1创办企业的目的。
7、创业计划书是用以描述与拟创办企业相关的内外部环境条件和要素特点,为业务的发展提供指示图和衡量业务进展情况的标准 通常创业计划是市场营销财务生产人力资源等职能计划的综合 请参考百科 参考资料。
8、撰写商业计划书应注意以下几点1,关注产品 商品及其属性的定义对企业家来说是非常明确的,但其他人却不一定清楚它们的含义制订商业计划书的目的不仅是要出资者相信企业的产品会在世界上产生革命性的影响,同时也要使他们。
9、一份完整的创业计划书要包括以下几个方面的内容项目基本介绍 描述项目定位,用尽量简洁的话介绍我们是谁 行业分析 描述项目所处行业规模及增速,阐述行业痛点,行业痛点不仅仅是罗列问题,更需要表现我们如何解决问题,点明。
10、创业计划是创业者叩响投资者大门的“敲门砖”,是创业者计划创立的业务的书面摘要,一份优秀的创业计划书往往会使创业者达到事半功倍的效果创业计划书是一份全方位的商业计划,其主要用途是递交给投资商,以便于他们能对。
11、1项目定位项目定位通过一句话简明扼要地介绍你们的项目是什么,项目定位介绍写在商业计划书首页,让人一眼就知道你们是干什么的 2提出问题市场痛点在哪里提出问题现有的客户需求哪些没有被满足,市场痛点在哪里,市场需求是创业的。
12、创业商业计划书不一定需要一个固定的模式,但编写格式还是有一些基本要求的,那就是内容的完整性,核心的内容包括公司介绍注册信息股权结构股东背景公司组织架构高级管理人员简介项目介绍例如商业模式产品服务。
13、6市场经济是快速发展的,变化的,动态的,因此要以长远的眼光看待一个企业的发展并进行分析,制作出长期的计划,每过一个阶段就该对经营的总体状况进行总结,并做出下一步计划,如此呈阶梯状的发展模式在经营稳定后,可以。
14、点击这里直接下载 通常,创业计划书一般分为以下部分1事业描述 必须描述所要进入的行业产品或服务及主要客户范围所属产业的生命周期是处于萌芽成长成熟还是衰退阶段另外还有,企业所选用的公司形态营业时间。
15、创业计划书的质量,往往会直接影响创业发起人能否找到合作伙伴获得资金及其他政策的支持创业计划书必杀技如何写创业计划书呢要依目标,即看计划书的对象而有所不同,譬如是要写给投资者看呢还是要拿去银行贷款从不。

◎欢迎参与讨论,请在这里发表您的看法、交流您的观点。