◎欢迎参与讨论,请在这里发表您的看法、交流您的观点。
创业资讯门户网站
创业之初资金人手物资都倍感紧张,因此恳请县科技局能给予该社资金支持和技术指导 创业计划书范文3 甜品一直是女生们的最爱,尤其是现在的年轻人想创业对于大的项目没有充足的资金支持,而对于像甜品店这样的小本 创业项目 ,对于。
5竞争下列三种时候尤其要做竞争分析要创业或进入一个新市场时当一个新竞争者进入自己在经营的市场时随时随地做竞争分析,这样最省力竞争分析可以从五个方向去做谁是最接近的五大竞争者他们的业务如何他们。
在创业计划书中,必须要对主要管理人员加以阐明,介绍他们所具有的能力,他们在本企业中的职务和责任,他们过去的详细经历及背景此外,在这部分创业计划书中,还应对公司结构做一简要介绍,包括公司的组织机构图各部门的。

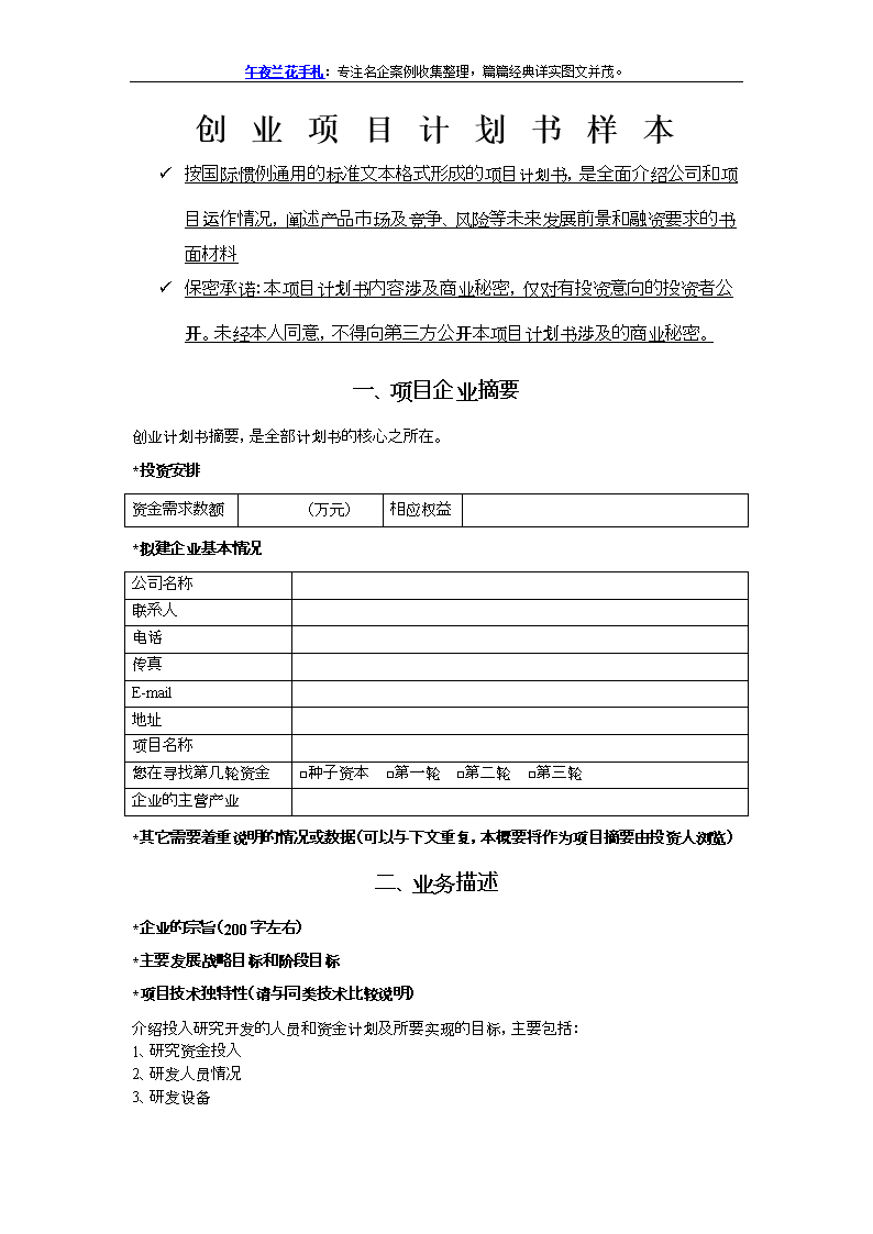
创业项目计划书模板 上半部分 1 项目基本情况项目名称启动时间主要产品服务目前进展2 主要管理者姓名性别学历毕业院校毕业时间,主要经历3 研究与开发已有的技术成果及技术水平,研发。
以下是我整理的创业项目计划书精选5篇,仅供参考,欢迎大家阅读 创业项目计划书1 一基本情况 1企业名百货超市 2行业类型零售 3组织形式个体工商户 主要经营范围自己家乡的镇中心,这里是人流的中心集合处 4 经营。
对于一个发展中的企业,专业的创业计划书既是寻找投资的必备材料,也是企业对自身的现状及未来发展战略全面思索和重新定位的过程 一份高质量的商业计划书是基于产品分析把握行业市场现状和发展趋势综合研究国家法律法规。

创业计划书模板三 一 公司情况简介 同创创业咨询公司引进哈佛大学商学院的教育思维模式,采用赢在中国语言咨询和商业实战形式,实行课堂教育模拟实战基地见习导师帮带联动等方式,并结合中国的国情和中小企业生存环境,已经开发和形。
创业计划书示例如下一蛋糕店概况 1本店铺发属于餐饮服务行业,名称为“麦琪下午茶”,是个人独资企业主要为人们提供蛋糕面包冰淇淋已及饮料等甜品2本店铺打算开在社区贸易街,开创期是一家中档蛋糕店,未来打算。
创业项目计划书范文要有展示你的管理队伍 把一个思想转化为一个成功的风险企业,其关键的因素就是要有一支强有力的管理队伍这支队伍的成员必须有较高的专业技术知识管理才能和多年工作经验,要给投资者这样一种感觉“。
一份完整的商业计划应该包括以下几个方面1基本的项目介绍 用尽可能简洁的方式描述项目的位置和我们是谁 2行业分析 描述项目所在行业的规模和增长率,详细说明行业的痛点这个行业的痛点不仅是列出问题,而且是展示我们。
我校的校园创新创业文化建设,营造浓郁的创新创业氛围,进一步引导大学生学习创业知识树立创业意识培养创业精神和提高创业能力,遴选大学生创业团队和 创业项目 ,构建本科生创业训练和创业实践平台,特举办管理学院首届大学生创业计划书设计。
计划书是党政机关企事业单位社会团体对今后一段时间的工作活动作出预想和安排的一 种事务性文书为避免工作的盲目性,必须前有计划后有 总结 下面我给大家带来2022大学生创新 创业计划 书 范文 ,希望能帮助到大家! 2022大学。
点击这里下载创业计划书 一份完整的创业计划书至少应该包含市场分析竞争分析产品定位盈利模式管理机制营销策略资金规划和风险评估八个要素,下面具体说明1市场分析用数据说明市场的规模提出创业计划,势必得对。
一般来说,市场分析的相关页面会在商业计划书的比较前面的部分,毕竟这是一个创业项目之所以成立的前提条件然而,能把这一部分内容写好的商业计划书却是凤毛麟角创业者所做的融资商业计划书中关于市场分析的部分,常常犯有如下错误 更。
如何撰写创业计划书 ? 对于正在寻求资金的风险企业来说,创业计划书就是企业的电话通话卡片创业计划书的好坏,往往决定了投资交易的成败 对初创的风险企业来说,创业计划书的作用尤为重要,一个酝酿中的项目,往往很模糊,通过制订创业计。
◎欢迎参与讨论,请在这里发表您的看法、交流您的观点。