创业资讯门户网站
文章转载至公众号【大学答案帮手】上面的有完整版的,因为权限限制,仅保留部分答案,题目是全部的以下是题目,希望大家可以点赞1、从全世界创业者情况来看,高收入者比低收入...
阅读全文 2022-09-06
在变幻莫测的市场环境下,企业家根本无法完全预测他们生意的成败。他们所能做的就是解决好那些决定一切企业命运的基本问题:你的价值主张是什么?你的产品有可行的市场吗?你的...
阅读全文 2022-09-06
信息安全公益宣传,信息安全知识启蒙。加微信群回复公众号:微信群;QQ群:16004488技术领域曾经是男性的天下,但也有越来越多的女性参与到这份工作中来。让我们了解...
阅读全文 2022-09-06
低成本翻倍赚钱项目:纯天然果蔬美容吧h纯天然果蔬美容吧是迎合了人们崇尚自然,追求绿色天然的一种心理,而设计的以多种瓜果蔬菜汁、纤维、果胶为护肤原料通过专用的设备制作...
阅读全文 2022-09-06
2018第四届上海国际餐饮连锁加盟与特许经营展览会The4thShanghaiInternationalCateringChainFranchiseandFranc...
阅读全文 2022-09-06
千元如何?有好的千元吗?很多创业者认为创业拼的就是资金,没有完备的资金是无法创业的,其实千元创业项目才是真正的小本创业的最佳选择。那么千元创业有哪些项目?千元创业项...
阅读全文 2022-09-06
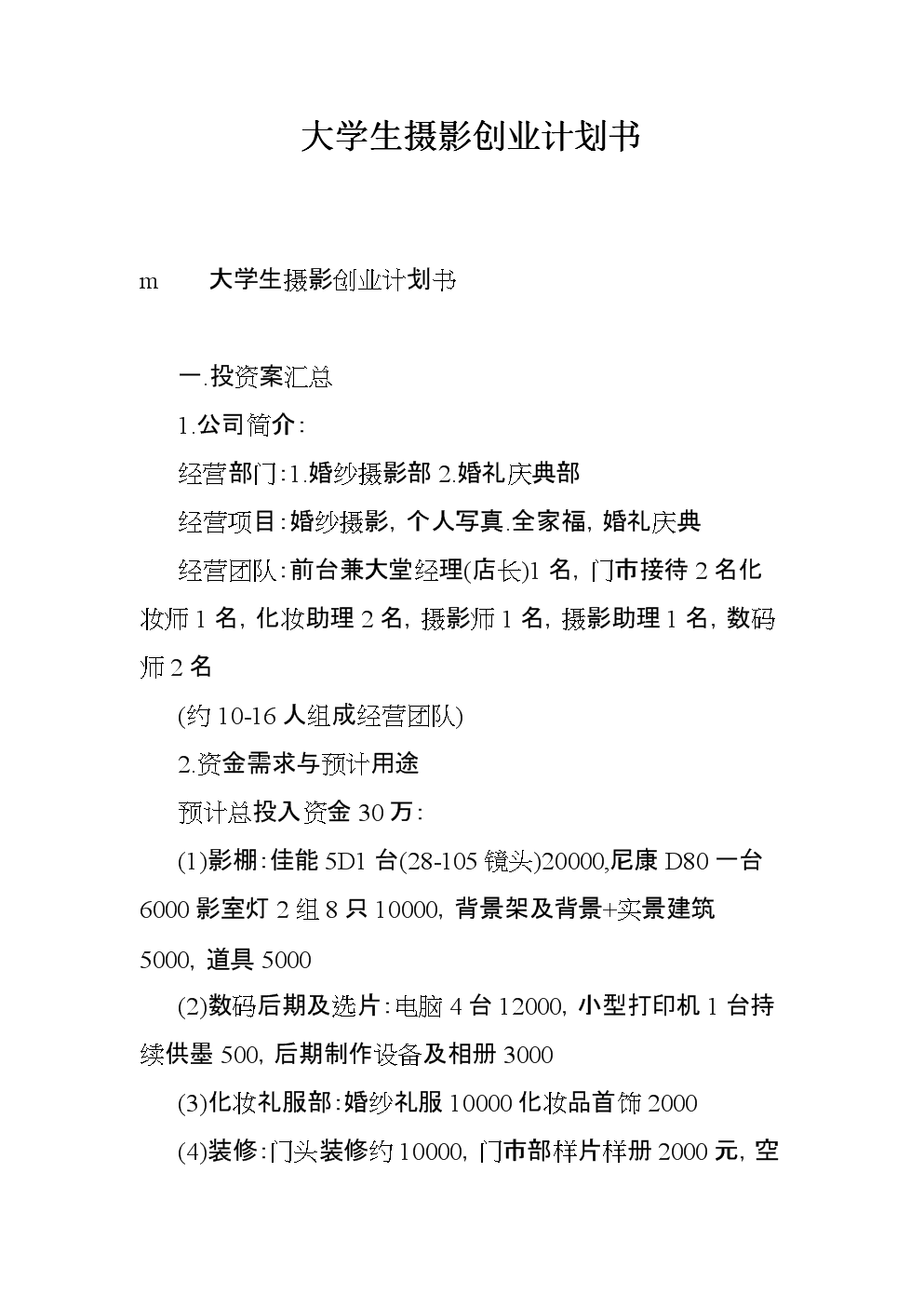
深圳九星企业启航之时我们与您同行好的开始是成功的一半,如果你希望建立并经营好一个属于自己的公司,走好的第一步至关重要。那怎样走好这第一步呢?创业计划书无疑是解决这一...
阅读全文 2022-09-06
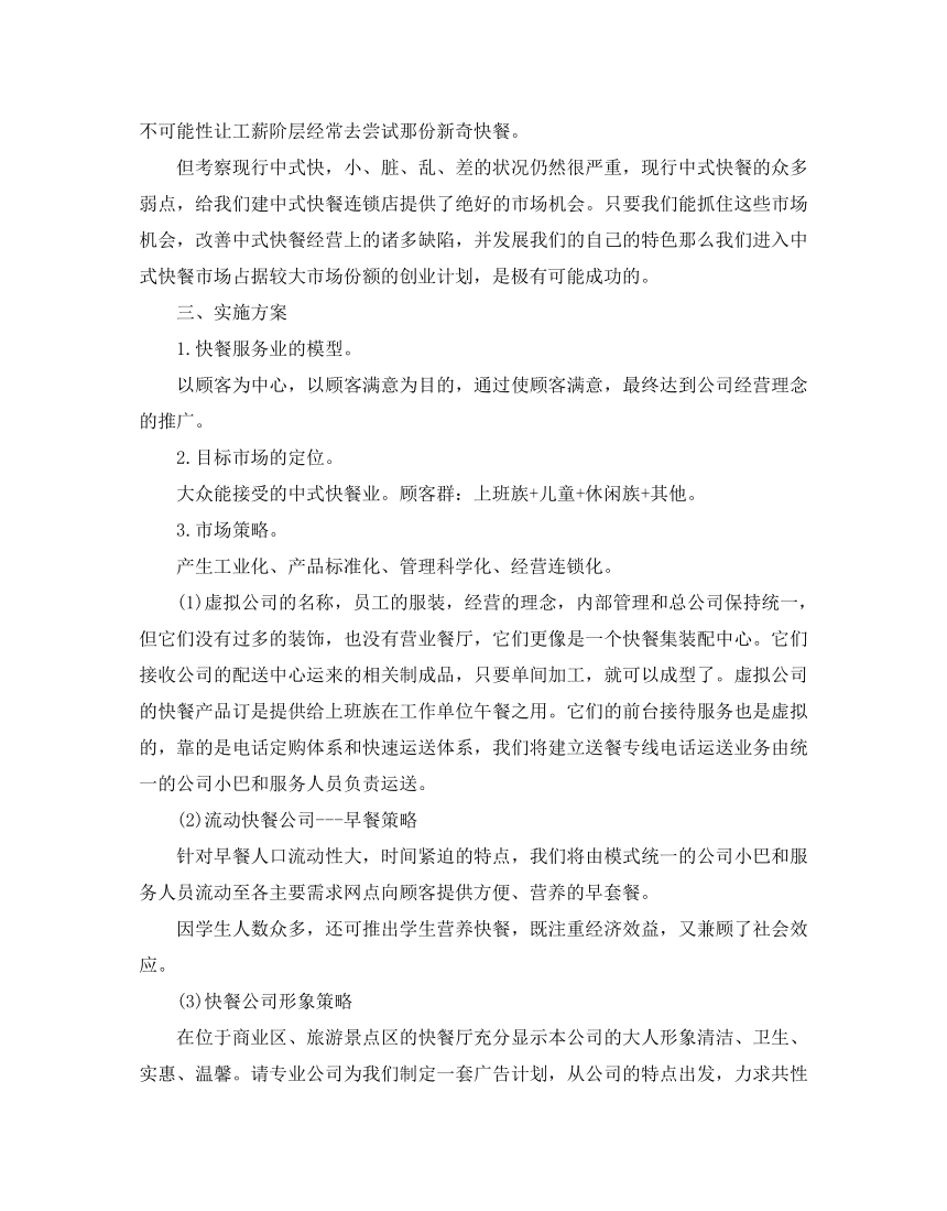
商业计划书是你给投资者的第一印象,所以商业计划书的起草很重要。当你开始写的时候,你心里必须有大纲。提示,正文要求:简单、明了。第一章基本情况篇★公司叫什么。★公司在...
阅读全文 2022-09-06
一个人优秀不一定是全面的,马云三次高考失败,最后去了一个很普通的高校,但他志向很高,脑子灵活,可以搞活动,能人所不能,敢做敢拼命。很多人都想创业,但他们似乎有一个同...
阅读全文 2022-09-06
创业是什么?问十个人或许会有十个不同的答案:创造财富、搭建平台、生产产品、收集信息、提供服务等等太多的答案。是的,这些答案都没有错,创业可大可小、创业可多可少,创...
阅读全文 2022-09-06