◎欢迎参与讨论,请在这里发表您的看法、交流您的观点。
创业资讯门户网站
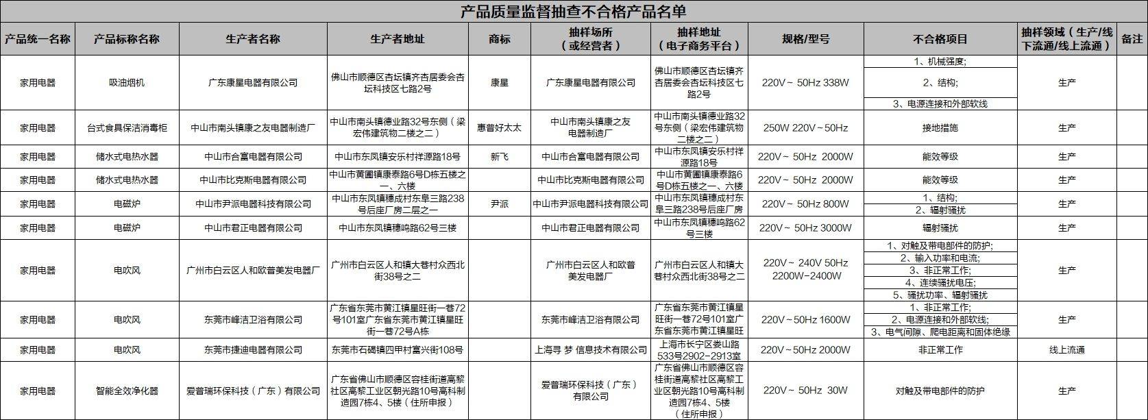
近期,广东省市场监督管理局公布了一则本省10类产品质量监督抽查通告,涉及10批次不合格家用电器产品,具体情况如下。
抽检详情
据通告,本次抽检涉及吸油烟机、电热水器、电磁炉等7类产品,不合格项目为:结构、辐射骚扰、机械强度、电源连接和外部软线、对触及带电部件的防护、输入功率和电流、非正常工作、连续骚扰电压、骚扰功率。
其中,标称为惠普好太太,由中山市南头镇康之友电器制造厂生产的台式食具保洁消毒柜,接地措施不合格。
接地措施作为万一绝缘失效后,金属外壳带电情况下的保护措施,非常重要。接地措施合格与否,关乎消费者的用电安全。
标称为新飞,由中山市合富电器有限公司生产的储水式电热水器,能效等级不合格。
能效等级不合格的原因主要有以下几个方面:一是企业虚标能效等级。二是个别企业生产的产品未按照标准要求优化产品设计,导致产品能耗过大,能效等级偏低。三是企业检验人员对产品标准理解不充分或有误,耗电量和总有效容积检验结果不准确,导致计算的能效指数结果也不准确。
标称为康星,由广东康星电器有限公司生产的吸油烟机,机械强度、结构、电源连接和外部软线不合格。
机械强度:器具应具有足够的机械强度,能够经受住正常使用中可能出现的粗鲁对待和处置,从而确保不会出现降低防触电等级、降低防水等级、减小电气间隙和爬电距离、附加绝缘或加强绝缘失效的情况。机械强度项目考察产品外壳防护程度,该项目不合格的产品在承受正常使用的磨损、振动、撞击后可能出现损坏绝缘、机械危险的情况。
结构涉及到产品各方面的安全,合理设计的产品结构是消费者安全使用器具的重要保证。结构不合格,可能会导致火灾、使用者触电等人生和财产安全的危险。
电源连接和外部软线项目考核电源软线的连接方法是否与产品结构设计相符合,其电源软线规格是否符合标准要求,软线及其附属部件是否承受一定的拉力,软线的固定装置的性能以及对互连软线的安全要求。电源连接和外部软线不合格容易导致电源线发热而引起火灾或触电等安全事故。
此外,标称为尹派,由中山市尹派电器科技有限公司生产的电磁炉,结构、辐射骚扰不合格。
辐射骚扰为电磁兼容的一个重要项目,辐射骚扰超标会干扰其他电子产品或信息技术设备的正常工作,并对人体造成一定的危害。
其余不合格产品的抽检结果如下。

消费提示
一、保留消费凭证及时维权
消费者在购买时应选择正规商店、网店的家电产品,并妥善保管购物票据凭证和质保卡,注意三包期限,在出现消费纠纷 【下载黑猫投诉客户端】时作为证据依法维权。
二、了解家电使用环境和注意事项。
应在合适的使用环境安装家电,避免将家电安装在过热、过潮的环境中,使用和清洗等时,应避免家电进水。咨询阅读产品说明书,按照说明操作。
三、选择正规售后维修家电
消费者购买使用家电,遇到产品质量问题时,联系厂家售后处理,应注意区分售后电话,切勿随意从网络搜索。超出质保期,消费者也应选择正规的维修机构,送收家电应检查,保留维修凭证。
四、关注家电产品安全使用年限
消费者在使用家电时注意查看产品的安全使用年限,在安全使用期内使用,家电使用时应经常清洗、保养,关注家电情况。超过安全使用年限的家电可能会因为电路、管道等年久老化出现漏水、漏电、起火、机械危险等安全隐患,甚至还可能爆炸,造成财产损失,威胁人身安全。2020年起,中国家电协会陆续发布《家用电器安全使用年限》团体标准,其中电冰箱、空调安全使用期限为10年,洗衣机和干衣机、燃气灶、吸油烟机、热水器、净水器安全使用期限为8年。建议到期及时更换。
◎欢迎参与讨论,请在这里发表您的看法、交流您的观点。