◎欢迎参与讨论,请在这里发表您的看法、交流您的观点。
创业资讯门户网站
2017年第一批创客创业资助申报准备开始啦,创客创业资助项目最高补助100万元,可以报创客个人,或创客团队,包括创业大赛获奖的优胜团队,以及注册未满一年的创客企业创业项目,都可获得资助。
审批条件:
(一)申请人为创客个人、团队或在深注册且未满一年(2015年8月以后成立)的小微企业;
(二)申请人为创客个人、团队的,批准立项后,须在深圳注册企业实施项目,以法人资格签订资助项目合同。
(三)今年已申报过的项目不能重复申报。
审批流程:申请人申报,专家评审,答辩或者现场考察,社会公示,审批机关审定。

PS:不明白的可以打电话或加微信问问13632569413曹梦
申请材料
(一)登录深圳市科技业务管理系统在线填报申请书,提供通过该系统打印的申请书纸质文件原件;(申请人为创客个人、团队的,其申请单位可暂时填写为XXX项目申请人或XXX项目申请团队,申请书中单位基本情况可不填)
(二)创客个人、团队负责人、法人代表身份证复印件;
(三)依托机构推荐函(创客个人、团队须提供);
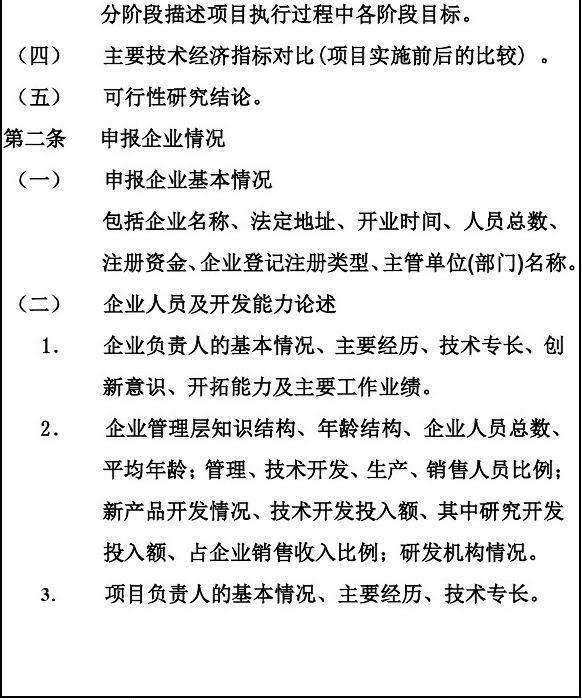
(四)项目可行性研究报告原件;

(五)可选择提供知识产权证、查新报告、检测报告、获奖证书、国家/省计划文件等项目技术水平相关证明材料复印件(验原件)。
以上材料一式两份,复印件需加盖申请单位公章,A4纸正反面打印/复印,非空白页(含封面)需连续编写页码,装订成册(胶装)。
◎欢迎参与讨论,请在这里发表您的看法、交流您的观点。