◎欢迎参与讨论,请在这里发表您的看法、交流您的观点。
创业资讯门户网站
2西点店创业计划书 西点,听名字就能知道,西方食品,它的英文名词为Baking food,主要的意思是烘焙食品,可以这样认为,西点 =西式烘焙食品,西点可以做主食也可以做点心总的来说,西点是面包类蛋糕类点心的统称冷食也算西点分甜咸。
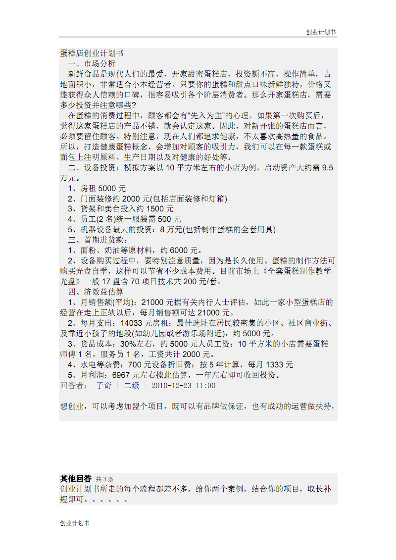
由于蛋糕店不是所在街道或者小区的第一家店,顾客很难改变一贯的口味,所以就得花费更大的财力物力和ldquo花招rdquo来招揽顾客蛋糕店创业计划书二 一市场分析 新鲜食品是现代人们的最爱,开家甜蜜蛋糕店,投资额。

蛋糕店创业计划书 篇1 一蛋糕店概况 1本店发属于餐饮服务行业,名称为“麦琪下午茶”,是个人独资企业主要为人们提供蛋糕面包冰淇淋已及饮料等甜品 2本店打算开在社区贸易街,开创期是一家中档蛋糕店,未来打算逐步发展成。
蛋糕店的创业计划书2 项目简介 DIY蛋糕店这个项目并不是一个新事物,我所要经营的是提供原料,工具,场地,专业指导顾客自己动手DIY的蛋糕店 在这里广大的消费者主要是学生可以亲手自己动手制作DIY蛋糕,而且不需要任何西点基础就可以。

根据不同甜品品种,使用各类特制碗碟个人经营蛋糕店创业计划书个人经营蛋糕店创业计划书碗碟高雅脱俗,使顾客一看餐具就产生舒心感觉 本店不像大多数蛋糕房那样,将操作间展示在窗口,而是在店铺的落地窗前加了一套很有小资。
任何组织中的各项管理活动都离不开计划,下面是大学生甜品创业计划书范本,希望对你有帮助 大学生甜品创业计划书范本1 一蛋糕店概况 1本店发属于餐饮服务行业,名称为“麦琪下午茶”,是个人独资企业主要为人们提供蛋糕面包冰。
◎欢迎参与讨论,请在这里发表您的看法、交流您的观点。