◎欢迎参与讨论,请在这里发表您的看法、交流您的观点。
创业资讯门户网站
我敢肯定,大部分人对拟定创业计划书都很头疼,下面是我为大家整理的关于食品方面创新创业计划书精选5篇,欢迎阅读,希望大家能够喜欢 食品方面创新创业计划书1 一项目计划 本项目计划组建一家有限责任公司,名称为quot天之素quot食疗。
下面是我为你带来的甜品店创业计划书4000字以上 ,欢迎阅读 一项目介绍 本店是一个资金投入低消费人群广回收成本快而且门面非常好找的创业项目,一般除了保留3个月左右的店租人工和日常开销外, 甜品店经营管理不用太多周转。
所以,进口零食店的地址好坏也会是开进口零食店的一个风险 杂货铺创业项目计划书3 目前,零食小吃的品种五花八门,产品的更新层出不穷,故其不仅是儿童以及中学生的专利品,同样也受到很多成年人的青睐对于大学生而言,零食几乎是不可或。
零食店创业计划书 篇1 一企业概况 拟建企业基本情况 产品和服务零食坚果饮料水特色小吃网上代购代售选择理由根据我们目前的地理位置,处于校园周边,周边无特色店面,有足够的消费人群,我们是做零食销售的,所以一年四季都有。

创业计划书企业名称“串串香”小吃店目录一计划摘要1二公司简介1三战略规划2四企业组织3五产品服务3六市场预测6七营销计划7八销售计划8九财务计划8十风险与退出12一计划摘要本创业项目定位于微小。
一计划摘要 本 创业项目 定位于微小创业项目,项目选择为“串串香”小吃店,注册形式为个体工商户,属于初期创业,地址选在沈阳市铁西区北一马路小广场对面,占地大约40平方米本创业项目的经营理念是以顾客为中心,尽可能的发现顾客需求。
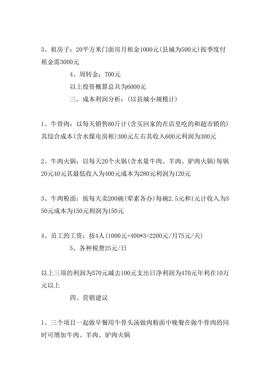
校园小吃店创业计划书1 一 市场分析 火爆江城的美食一绝奇香牛骨肉和其系列的牛肉火锅牛肉粉面,在武汉已形成多条美食街和无数个小吃摊点在湖北迅速发展,大大冲击了汉味传统小吃热干面,在有取代之势南北东西对这一风味。
大学生小吃店创业计划书 篇4 一快餐店概况 1本店发属于餐饮服务行业,名称为都市快餐店,是个人独资企业主要提供中式早餐,如油条小笼包等各式中式点心和小菜,午餐和晚餐多以炒菜无烟烧烤为主 2都市快餐店位于昌盛路商业步。

尤其是现在的年轻人想创业对于大的项目没有充足的资金支持,而对于像甜品店这样的小本 创业项目 ,对于创业资金少的年轻人尤其是大学毕业生来说是极为合适的,因此也有越来越多的人投入到了甜品店中来,那么一份合格的创业计划书可以说是。
◎欢迎参与讨论,请在这里发表您的看法、交流您的观点。