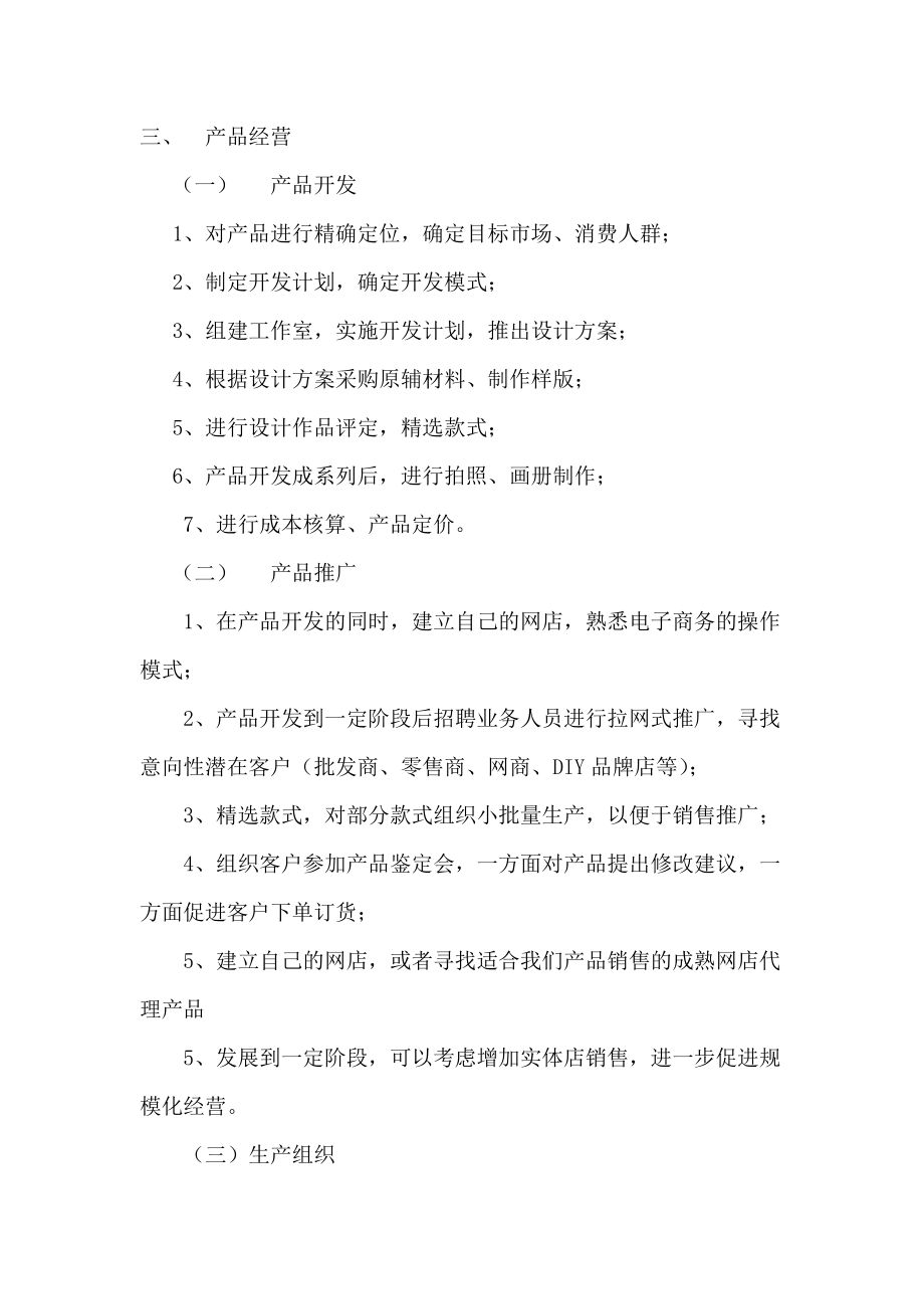
◎欢迎参与讨论,请在这里发表您的看法、交流您的观点。
创业资讯门户网站
创业计划书范文大学生版通用13篇 在不断进步的社会中,需要使用创业计划书的情况越来越多,创业计划书使得创业者在创业实践中有章可循想必许多人都在为如何制定创业计划书而烦恼吧,以下是小编整理的创业计划书范文大学生版通用13篇。
写好计划才不会让我们努力的时候迷失方向哦计划怎么写才不会流于形式呢?下面是我为大家收集的关于 创业计划 书应该怎么写五篇希望可以帮助大家 创业计划书应该怎么写1 一个计划既经设定,便会成为人们行动的指南,人们要循着它。

在创业计划书中,应首先描述一下整个管理队伍及其职责,然而再分别介绍每位管理人员的特殊才能特点和造诣,细致描述每个管理者将对公司所做的贡献创业计划书中还应明确管理目标以及组织机构图创业项目计划书范文要有出色的。
20101221 急求一份创业计划书范文 1703 20121021 求一份创业计划书?范文 15 20151007 关于创业的策划书怎么写? 8 20090111 创业计划书要怎么写? 619 更多类似问题 正在。
如何写创业计划书呢?要依目标,即看计划书的对象而有所不同,譬如是要写给投资者看呢?还是要拿去银行贷款,从不同的目的来写,计划书的重点也会有所不同我给大家整理了关于大学生创业商业计划书范文,希望你们喜欢! 大学生创业商业计。
创业有利于大学生自我价值实现,那么如何写创业计划书? 下面是我收集整理关于创业计划书的资料,希望大家喜欢创业计划书篇一 一基本情况1企业名百货超市 2行业类型零售 3组织形式个体工商户 主要经营范。
一年龄要求在1855周岁之间特别提示有钱花谢绝向在校学生提供消费分期贷款,如您是在校学生,请您放弃申请二资料要求申请过程中需要提供您的二代身份证本人借记卡注意申请只支持借记卡,申请卡也为您的。

创业计划书模板范文案例 创业计划书模板范文案例,创业计划书在人们的生活中扮演了一个很重要的角色,几乎很多的场合都可以用到创业计划书,但是有很多人都不知道怎么写创业计划书,接下来我和大家分享创业计划书模板范文案例 创业计划书模板。
时间流逝得如此之快,又将迎来新的工作,新的挑战,做好计划,让自己成为更有竞争力的人吧计划怎么写才不会流于形式呢以下是我精心整理的创业计划书范文,仅供参考,欢迎大家阅读 随着经济的快速发展,人民生活水平。
◎欢迎参与讨论,请在这里发表您的看法、交流您的观点。