◎欢迎参与讨论,请在这里发表您的看法、交流您的观点。
创业资讯门户网站
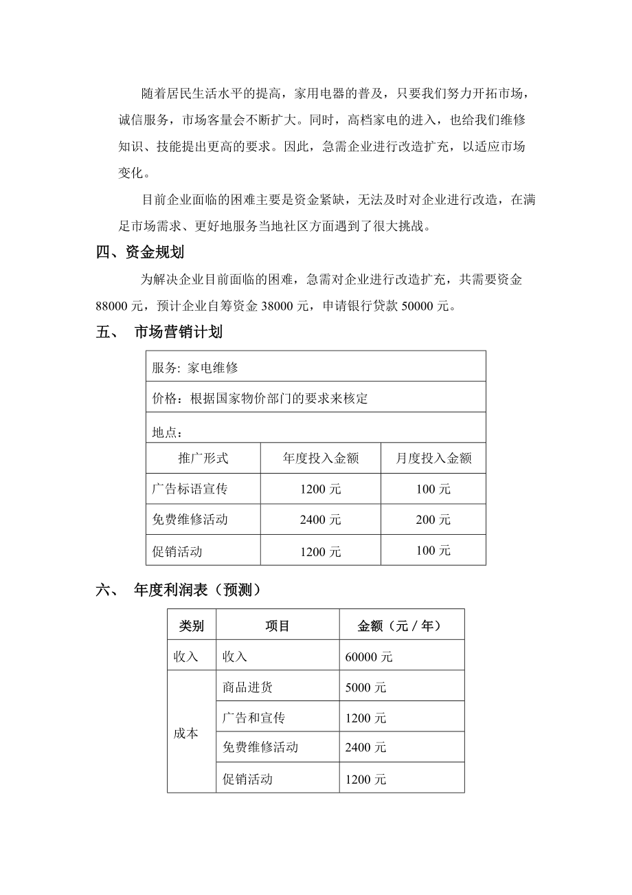
投资创业团队就是看人寻人眼光的博弈。相信投资人看重的除了项目本身的优劣、价值之外,还有项目的团队是否能支撑起项目的发展。而团队成员的能力是投资者尤为看重的。
但是在实际业务中,真的任何团队都能够完美地推销自己么?
01你的团队介绍存在什么问题
如果你现在已经有一份商业计划书,请打开到你的团队介绍这一页;如果没有,刚好这篇文章可以帮你提前规避一些风险,告诉你如何更好地呈现你的团队。
请对照你的商业计划书,看看是不是有这样的问题
1. 需要展示的团队成员太多,1页PPT不够
2. 团队成员经历丰富,介绍文字太多
3. 团队经历太少,无话可写
4. 团队成员只管罗列名字,介绍文字太小
5. 团队成员照片什么形式都有,显得不专业
6. 工作经历华丽,但看不到亮点
很多项目的团队成员介绍里,为了凸显团队很牛,会介绍我们团队的张某某,重点院校毕业,曾在快销公司做过高管,还是园林公司做总监。
看似华丽丽的简介有什么问题呢?仔细想想,你的团队确实很厉害,但是作为一家文创产业,在快销和园林行业的工作经历又能给你带来多少收益呢?
在这里,个人的优势和经验完全没有凸显出来,他对项目的贡献又在哪?这些都没有,还拿什么去说服投资人。
7. 团队优势与项目核心不匹配
展开全文
如果你的项目重技术,那么相匹配的重要人才资源肯定是技术大牛,而你展示的团队重运营推广,那么就是牛头不对马嘴。
02上市公司如何介绍自己的团队
GDS(万国数据)IPO路演PPT
GDS(万国数据)的团队成员只展示了两个人,简单对PPT中的内容做翻译介绍:
创始人、董事长、CEO:黄伟,曾担任证券之星高级副总裁。
CFO:Daniel Newman,2011年加入万国数据,曾任美林银行负责亚洲TMT投行业务的董事总经理
总结:
这是我看过的案例中比较少见的一种,一家上市公司,只对自己的CEO和CFO做了介绍。但是综合GDS的发展背景再看这个介绍,就很好理解了,创始人黄伟就是公司数据中心的负责人;而Dan Newman在财务方面的履历是很丰富且很亮眼。这两个人就能代表整个公司的实力。
这页PPT包含了管理团队和战略、财务投资人:邹先生、程先生等。
小米、金山;晨兴创投、IDG资本、联创策源和春华资本。这是IPO路演中非常具有说服力的一部分,必要但简单陈列就好。
管理团队介绍内容如下(选择介绍前两个):
邹先生:联合创始人、董事长兼CEO
自迅雷创办,伴随迅雷成长11年
11年的创业经验
14年 IT 行业经验
美国Duke University 计算机科学硕士学位
程先生:联合创始人
自迅雷创办,伴随迅雷成长11年
14年 IT 行业经验
工作经历:曾在百度的搜索团队
美国Duke University 计算机科学硕士学位
总结:
内容上既有与行业相匹配的个人优势展示,又有大公司经验锦上添花,可以做为很好的学习对象;加入公司时间的展示,可以凸显公司的凝聚力和团队稳定性。
58同城IPO路演团队介绍
陌陌IPO路演团队介绍
58同城和陌陌的IPO路演团队介绍中框架大致相同:团队介绍和大股东信息。不同的是58同城用数字展示了公司现有雇员,以及各部门人数构成。
总结:
在团队介绍中,对人员在公司中的职位和任职经历做了简单介绍,大公司任职经历用logo代表,在视觉上一目了然。

03如何撰写自己的团队介绍
由以上上市公司的IPO路演团队PPT,总结团队介绍的经典思路和模板,如下图:
处于创业早期或成长期的项目,应该如何展示团队介绍?这里也有一个经典模板:
以上内容针对团队可能出现的问题,结合上市公司的案例进行了说明,但是有几点需要特别注意:
1. 内容展示有选择和取舍
不展示与团队专业无关的成员内容,这是很多公司存在的问题。团队介绍的重点在于团队优势,体现公司组织框架,凸显公司团队的专业性。
任职经历上,一定不要流水记账,挑选对项目有利的重点经历,如果想突出团队的大公司背景,可以只展示之前的logo。
2. 文字表述要简略,避免陈述性完整句子,重点关键词展示
3. 关于展示照片
一定不要用生活照!一定不要用生活照!一定不要用生活照!
不用生活照是一种态度,能凸显出团队专业、负责的态度,
照片要求:商务照;
背景为浅色纯色(但不要证件照大红或亮蓝);
动作合适,(比如,不要出现掐腰动作);
最好风格统一(什么是统一,参照以上IPO案例)
4. 不要超过1页PPT
5. 关于在PPT中的位置
团队介绍在整个商业计划书中没有特别固定的位置,常见的一般在商业模式等重点内容的后面,融资计划前面。
如果你的团队优势特别明显,可以作为亮点,优先展示,用团队亮点吸引投资人的注意。

◎欢迎参与讨论,请在这里发表您的看法、交流您的观点。