◎欢迎参与讨论,请在这里发表您的看法、交流您的观点。
创业资讯门户网站
1、要是上市公司准备为一些有着很好的前景的项目定向增发,也是投资者比较看好的,这会带来股价上涨的可能性很大如果上市公司为一些前景不明朗或项目时间过长的项目增发,投资者就会质疑,一定程度会导致股价下降的所以作为投资。
2、定向增发也叫非公开发行即向特定投资者发行实际上就是海外常见的私募,中国股市早已有之但是,作为两大背景下即新证券法正式实施和股改后股份全流通率先推出的一项新政,非公开发行同以前的定向增发相比。
3、定向增发,也叫非公开发行,即向特定投资者发行股票,一般认为它同常见的私募股权投资有相同之处,定向增发对于发行方来讲是一种增资扩融,对于购买方来讲是一种股权投资 定向增发有着很大的投资机会,定向增发发行价较二级市场往往有一定的。
4、个股成长性收益α从定向增发的成功案例来看,定向增发后公司股价上涨与其定增资金用途对公司当前经营状况的改善程度盈利增厚单位盈利能力提升财务健康等等息息相关定向增发股的上涨逻辑,可以概括为三个方面1新入资产。
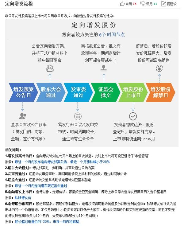
5、股票增发是指上市公司为了再融资而再次发行股票的行为单纯理解起来就是,让股票的发行量变得多起来,用更多的融资,来获取更多的资金对企业是有诸多获利的,但市场存量资金的压力就会变大,会让股市形成内伤股票的增发类。
6、因为定向增发有益于上市公司的发展1 它很有可能通过注入优质资产整合上下游企业等方式大大增长上市公司的业绩2 有可能会有战略投资者的到来,给公司长期的发展提供一个好的辅助要是股票定增确实能给上市公司带来。
7、就是在这个敏感的时间段里,国家有关部门批复海南航空股份有限公司可以定向增发法人股一石激起千层浪,很多公司意欲效仿,却再也没有一家取得成功海南航空股份有限公司成为了唯一一家在今年取得定向增发资格的上市公司 海航的定向增发。
8、一股票增发是什么意思 股票增发是指上市公司为了再融资而再次发行股票的行为给大家简单说一下,针对股票的发行量,要让其变得多起来,将融资范围加大,获得更多的资金来源对企业是有诸多获利的,但市场存量资金的压。
9、二股票定增是利好还是利空通常都感觉股票定增是利好的体现,但是也会有一定的可能出现利空的情况,要从多方面进行考虑股票定增,咋就成为利好的现象呢因为定向增发对上市公司来说有很大的好处1 有可能它会通过多种。
10、今天我们就来讨论一下可穿戴设备方面的quot专家quot精密制造行业的领头羊立讯精密想更全面的从技术指标分析中获取股票最新机会,可以点击下方链接免费获取诊股报告立讯精密近期指标形态精讲 一从公司角度来看 立讯精密。
11、股票披露定增预案复牌后,一般至少还要停牌一次,也就是证券会审批的时候要停牌一个星期左右但从预案到证监会过会,至少都要三到四个月以上股民听到了,股票已经停牌了,都不知道怎么办了,不晓得到底是对是错其实,遇到两种停牌情况不用。

12、这些日子中国交建股价不断走高,吸引了很多人的目光,这只股票算不算优秀的,值不值得大家入手呢,下面我就来告诉各位小伙伴答案在开始分析中国交建的这段时间,我把已经整理好的建筑装饰行业龙头股名单和大家分享一下。
13、航发控制其实也是军工股,这只股票咋样,有投资价值吗,下面我来详细分析一下趁着还没开始解析航发控制,为大家提供一份国防军工行业龙头股名单作为参考,千万不要错过宝藏资料国防军工行业龙头股一栏表 一从公司角度。
14、他系统研究了美国华尔街证券的发展史和该国股市成熟的投资理念,不断积蓄自己的实力,在A股1999年那波519科技股行情与此同时,股锋本人投资理念通过这一事件进一步升华,用大资金集中火力参与江西铜业的定向增发,同样在事件驱动的主题投资。
15、因此,市场原流通股股东很难准确地估量“大小非”解禁后的套利冲动,而短期内流通股供大于求的格局将必然导致股价暴跌这也正是最近在一轮全球股市暴跌中,中国A股市场跌幅甚至要大于次贷危机发源地市场的原因所在7证券。
16、股票停牌通俗的解释就是“某一股票临时停止交易”那么究竟停多久,停牌一个小时就恢复如初的股票还是有的,有的股票都停牌3年多了,还有可能持续停牌下去,停牌原因是决定停牌时间长短的重要因素二什么情况下会停牌?股票停牌是好是坏。
17、3定向增发 4整体行业形势良好 5经意成本下降,利润上涨,业绩优良 6国家政策支持 7题材炒作 8海外并购 9行业前景预期良好 10不确定突发因素 评价股票好坏主要看其业绩优良与否,基本面好坏,国家政策的倾向,公司的发。

◎欢迎参与讨论,请在这里发表您的看法、交流您的观点。